一个热门研究方向——细胞死亡之铜死亡!
发布时间:2024-09-17
浏览次数:25375
作者:东极药物
科研方案设计时,除了要具有创新性和可行性,还要紧靠当前的研究热点!铜死亡是一种死亡细胞死亡方式,它与其他的细胞死亡方式有很大的不同之处。今天给大家介绍一下什么是铜死亡,铜死亡是如何与疾病研究相联系的,···
科研方案设计时,除了要具有创新性和可行性,还要紧靠当前的研究热点!
铜死亡是一种死亡细胞死亡方式,它与其他的细胞死亡方式有很大的不同之处。今天给大家介绍一下什么是铜死亡,铜死亡是如何与疾病研究相联系的,以及铜死亡的相关研究思路!
一、概述
在讲解铜死亡之前,先给大家普及一个概念:铜稳态。
铜稳态:必需的微量营养素铜(Cu)元素在广泛的生物过程中充当关键的催化辅助因子。通常细胞内铜离子的浓度保持在一个相对较低的范围内,浓度增加会引起细胞毒性,甚至导致细胞死亡。因此,铜的吸收、分布和消除都受到严格的调节,从而维持细胞内的铜稳态。
既然有铜稳态,那肯定也有铜不稳态的时候。当细胞内处于铜不稳态时,细胞可能会出现相应症状,这种症状,我们称为铜死亡。
铜代谢过程的机制图:

如图,铜在细胞内具有3种调控作用,如果一价铜离子没有参与这3个调控过程,它就会通过细胞膜上铜转运蛋白ATPA转移出细胞外。这就是正常的细胞内铜代谢过程。
二、铜死亡的机制
以下这篇文章首次提出了铜死亡概念,它讲到了铜死亡的发生、发生相关机制,以及作用途径。

铜死亡是一种由过量铜离子触发的调节性细胞死亡形式,这种由铜诱导的程序性细胞死亡形式不同于其他细胞死亡途径,包括细胞凋亡、铁死亡和坏死性凋亡等。铜死亡的主要过程依赖于细胞内铜离子的积累,铜离子直接结合三羧酸循环(TCA)中的硫辛酸化成分,导致这些蛋白聚集、失调,阻断了三羧酸循环(TCA),而且铜离子诱导Fe-S(铁硫)簇蛋白的减少,引发了蛋白质毒性应激,并诱导细胞死亡。
下面我们围绕着这篇高分值的文献中所提供的路线图,向大家展示铜死亡的过程及机制。
1、细胞内铜离子调控

2、硫辛酸化蛋白寡聚化

3、铜离子死亡机制,是在FDX1以及LIAS这些因子的作用下共同导致的

4、FDX1是关键因子

三、案例分析
接下来的这篇文章主要处理因素是衣康酸,即观察衣康酸对于癌细胞中的铜死亡的影响。


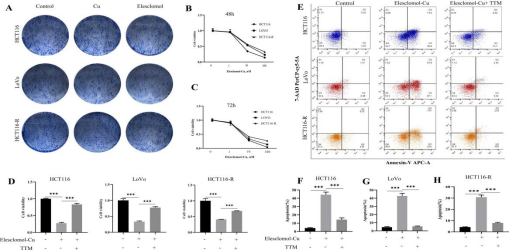
1、Elesclomol和elesclomol-Cu抑制细胞活力

2、Elesclomol-Cu脉冲处理可抑制细胞活力

3、结肠癌中铜死亡相关蛋白的表达低于正常的组织,如果蛋白过表达,可以明显影响患者的愈后生存

4、抑制有氧糖酵解促进了细胞铜死亡

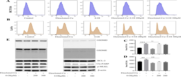
5、4-OI促进铜死亡


6、4-OI促进铜死亡而ROS没有增加

7、4-OI通过靶向GAPDH酶抑制糖酵解进而促进铜死亡

8、4-OI使elesclomol在体内的抗癌作用敏感

今天关于铜死亡的分享到这里就结束了,希望对大家在进行科研选题的时候有参考意义。
文章出自:细胞实验外包 想了解更多请关注:http://www.dj-cro.com/













